找回密码
 立即注册
查看: 506|回复: 0

苏州中小学2025年施教区公布苏州升学择校超全Pony王老师说升学

[复制链接]
阅读字号:
        

升级   26.25%

180

主题

16

回帖

1525

积分

金牌会员

积分
1525
发表于 2025-11-4 17:11:28 | 显示全部楼层 |阅读模式 来自 江苏南京
本帖最后由 bu18626222247 于 2025-11-4 17:22 编辑

大家好我是苏州通论坛Pony王老师,在开始前,先回答3个苏州家长的高频问题:

多套学区房怎么算?——以“长期实际居住”的那套为准,人均面积<18㎡除外。

和老人共有产权行不行?——只有“祖父母/外祖父母”共有才算,其它一律无效。

施教区每年变吗?——原则上“大稳定、小调整”,一旦变动,教育局会提前半年发公告。

2025-11-4-1.png

使用方法:

① 找到苏州通论坛Pony老师→② 保存图片→③ 放大查看街道/小区红线,

重叠部分即“双学区”可二选一。

TIPS:附高清完整PDF领取方式,打印出来随时看);
想要“完整PDF版+可打印”?下载链接点这里
https://wwwc.lanzoue.com/ifAto3a46d4b  

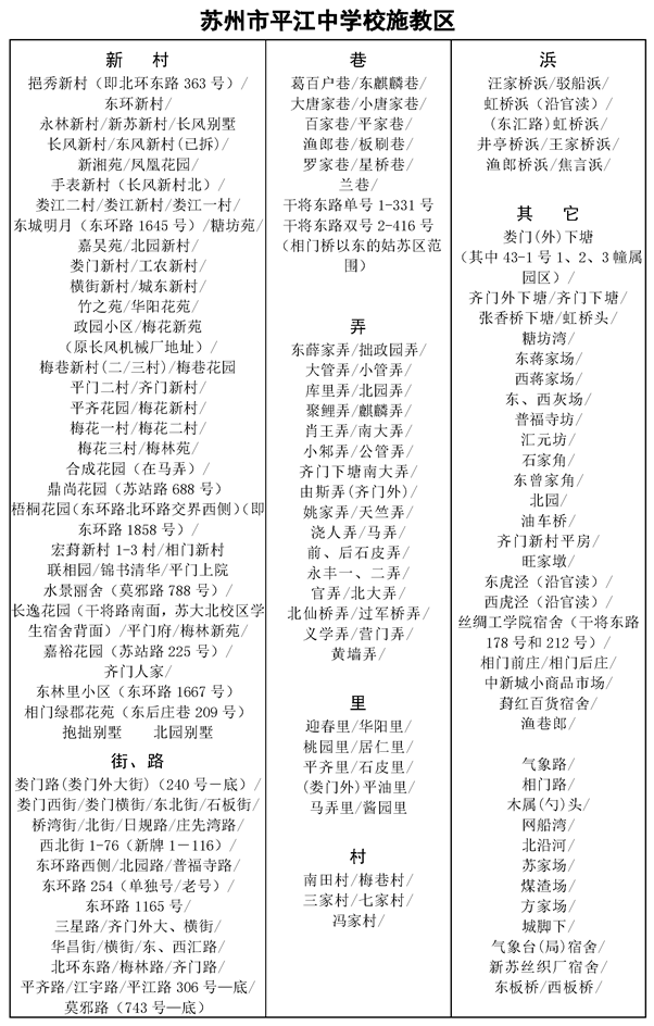
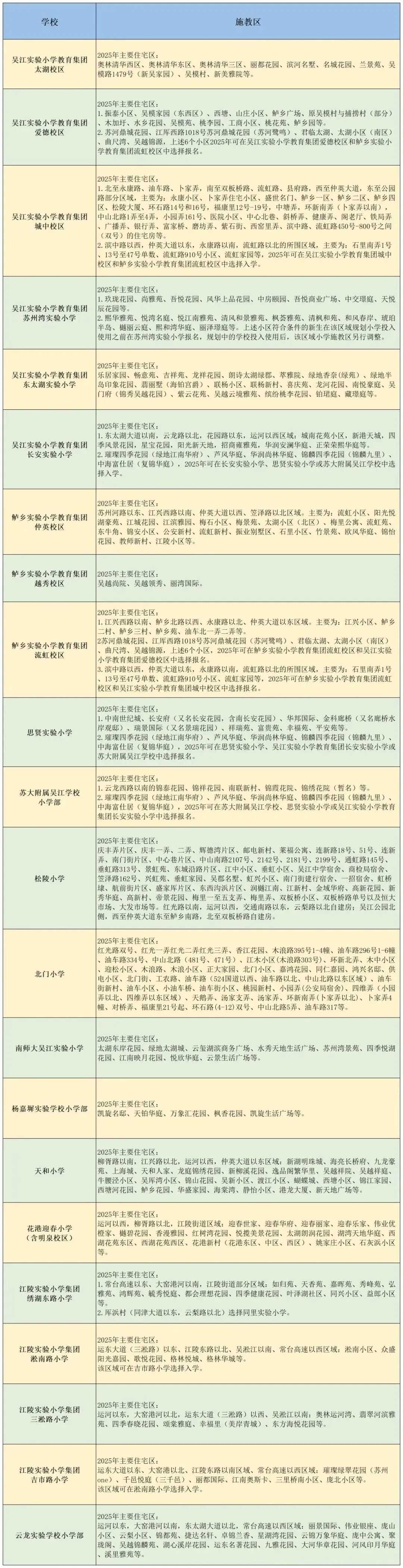
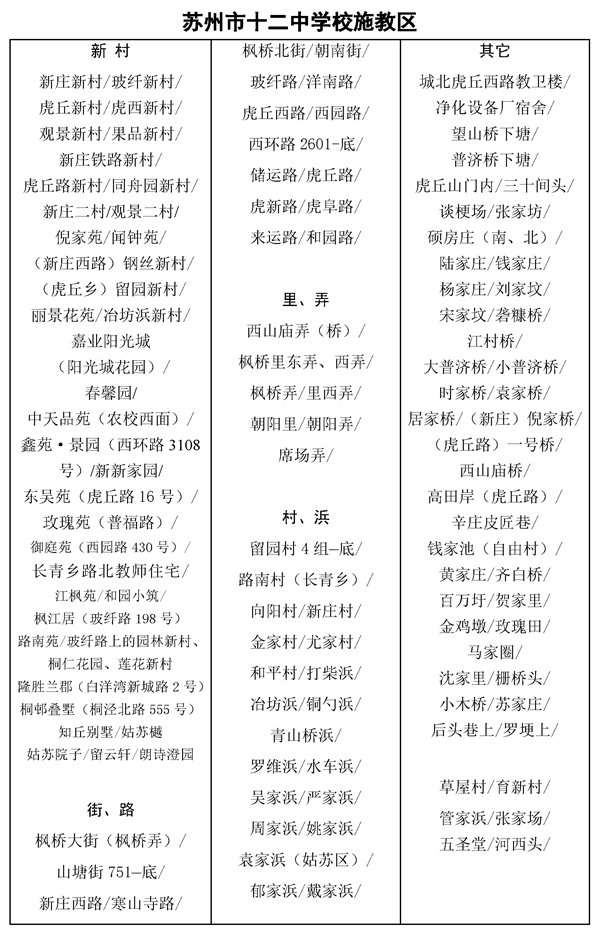
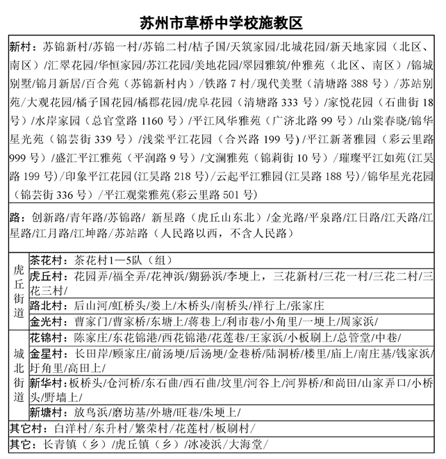
1.姑苏区:19所初中+实小、新苏师等顶流小学全覆盖

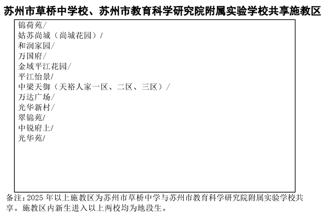
振华、立达、景范、草桥“四小龙”施教区紧挨,一条干将路之隔房价差2w/㎡;

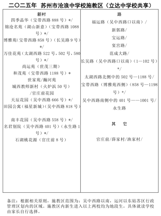
沧浪、胥江、叶圣陶等新校,硬件新+指标生红利,被家长称为“性价比之王”。


01 振华中学1.png 01 振华中学2.png 03景范中学1.png 03景范中学2.png 04平江中学1.png
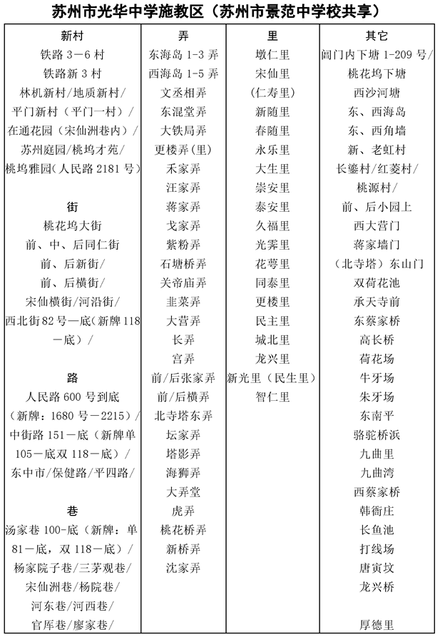
06苏州16中学1.png 苏州12中学.png 苏州彩香中学.png 苏州光华中学景范中学共享.png

2.高新区:实验、一中、二中“三足鼎立”

枫桥实小、狮山实小对口新区实验,堪称“园区外最稳双学区”;

科技城板块小学集体升级为“江苏省实验”,房价仍3字头,适合新苏州家庭抄底。


1.png

01 高新区实验小学.png

3.工业园区:九年一贯制占70%,小学部直升初中部

星洋、星汇、星湾、西交大附中……施教区基本以“主干道+河道”为界,

注意!园区实行“五年一学位”,买房前务必查学位占用。

1.png

4.吴中区:木高培东班、石湖中学“隐形学区”走红

虽然官方只划到镇/街道,但初中会根据小学毕业籍锁定尖子生,

想冲培东班=先确认小学在不在“推荐池”,再反推买房范围。



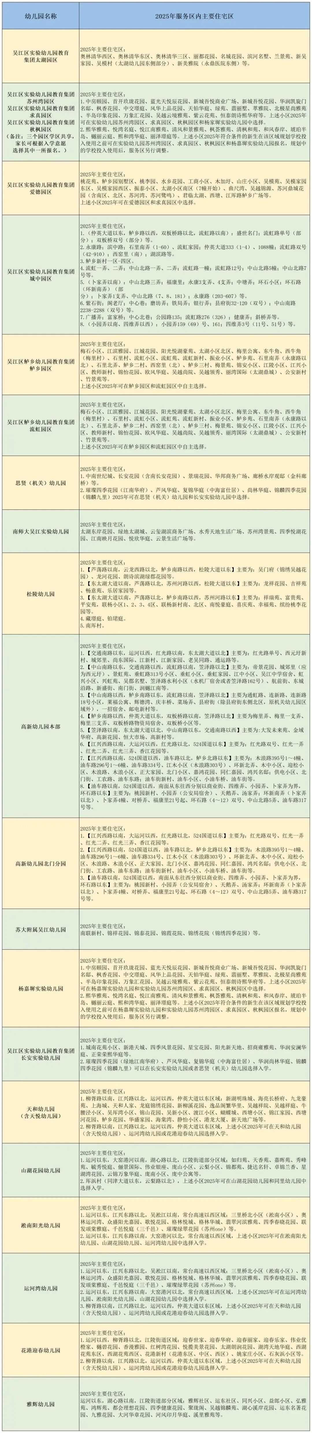
幼儿园.png

中学.jpg

5.相城区:高铁新城、苏相合作区新增“实验系”学校

苏州大学实验学校、南师大苏州实验学校今年首次划定施教区,

元和、北河泾街道部分小区实现“双学区”任选,窗口期预计2-3年。

小学.jpg 初中.png 小学.png

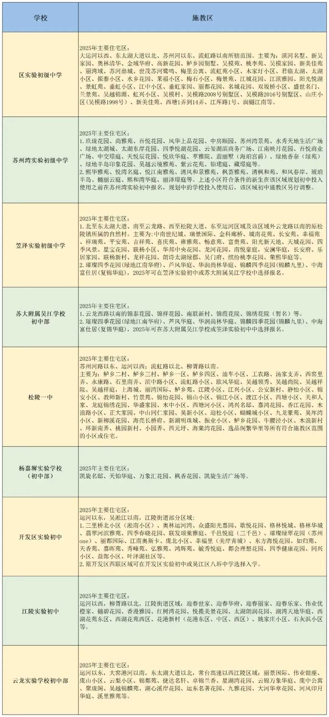
6.吴江区:吴江实验、苏州湾实验“南北双雄”

统考前600名可跨地段进“费高班”“天问班”,

因此施教区图只是“保底”,娃够牛就能打破红线。

小学.jpg
幼儿园.jpg
中学.jpg
特别提醒:

想要“完整PDF版+可打印”?

下载链接点这里https://wwwc.lanzoue.com/ifAto3a46d4b  

苏州通论坛找Pony王老师评论区留“区名+施教区”,

例“园区施教区”,我统一发无套路!苏州升学不迷路!



70533a2c67fd79b3cf8fb17648c7a2f.png

更多苏州昆山太仓升学以及小初高学科辅导相关问题
欢迎各位家长来苏州通论坛找Pony老师
致电咨询答疑186-2622-2247-苏州昆山太仓均可就近安排上课。



00苏州升学-2025-11-4.png
02 立达中学.png
02 立达中学2.png
02擦乔总学.png
02草桥中学2.png
02草桥中学3.png
04平江中学2.png
05胥江实验中学1.png
05胥江实验中学2.png
苏州30中学.png
苏州金阊实验中学.png
苏州觅渡中学.png
苏州南环实验中学.png
苏州田家炳初中.png
苏州叶圣陶中学.png
苏州一中1.png
苏州一中2.png
苏州一中平江中学共享施教区.png
2.png
幼儿园2.jpg
回复

使用道具 举报

您需要登录后才可以回帖 登录 | 立即注册

本版积分规则

QQ|Archiver|手机版|小黑屋|苏州通论坛

GMT+8, 2026-3-29 08:36 , Processed in 8.476979 second(s), 38 queries .

Powered by Discuz! X3.5

© 2001-2025 Discuz! Team.

快速回复 返回顶部 返回列表